高功率因数整流器的PSpice仿真_4
1 概述
随着计算机辅助设计软件的涌现,越来越多的电子设计自动化(EDA)软件应运而生,成为设计人员的得力工具。而PSpice软件作为当今应用广泛的EDA 软件之一,是电子电路计算机辅助分析和设计中常用的一个通用软件,对电路模拟分析的精度较高,使设计人员不必搭焊实际电路,而直接进入计算机模拟分析阶段,非常方便。兼之其PSpice 仿真计算中采用了精确的半导体器件模型,稀疏矩阵技术等,使得PSpice 仿真在数学、物理上的概念非常清晰且精度高、通用性好,可以模拟各种类型的电路。
近年来,电网的谐波污染和无功问题日益严重,主要原因是电力半导体器件及电力电子设备装置的广泛应用。而特别针对于传统的开关电源,大量采用不控整流加电解电容滤波供电,其网侧电流波形为尖峰脉冲,输入电流波形严重畸变,功率因数非常低。为满足要求,有必要采用功率因数校正技术。
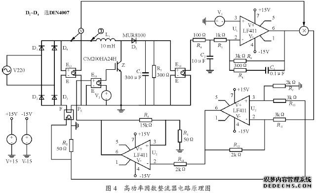
本文研究的高功率因数整流器,主电路采用桥式整流,再级联以Boost 升压式斩波器作为功率因数校正环节,如图1 所示。图中,L 为储能电感;VT为通断开关,可采用MOS 管或IGBT等开关管;RS 为检测电流的电阻,R 为负载,C 发挥滤波作用。通过对升压斩波环节控制其电感电流跟踪输入电压变化来降低输入电流的畸变,并通过闭环控制,达到功率因数校正的目的。

2 高功率因数整流器的控制电路结构
高功率因数整流器的核心部分为开关管VT的控制电路部分,本方案控制部分电路结构简单易懂,主要包括PI 调节器环节、乘法器环节、电压电流检测环节、开关管驱动环节以及滞环比较环节。而其中的关键是滞环比较环节的设计,滞环比较环节电路原理图如图2所示。

滞环比较器是在电压比较器的基础上引入了正反馈,形成了滞环控制。输出电压u忆o 为+UZ 或-UZ,其中+UZ 和-UZ 为运算放大器的正负电源电


3 高功率因数整流器的PSpice仿真
PSpice 通用电路模拟软件是能在微型计算机上运行的SPICE 程序。SPICE 是Simulation Program with Intergrated Circuit Emphasis 的缩写,它由美国加州大学伯克利分校于20世纪70 年代推出,主要用于集成电路的电路分析程序。PSpice除包含有SPICE 的仿真功能外,在计算的可靠性、收敛性及仿真速度等方面都有改进,并扩展了许多新功能。它增加了统计分析及电路特性的最坏情况分析,扩展了DC分析时的全部参数扫描,提高了参数分析能力。PSpice模拟器可以模拟被分析电路的直流特性、交流特性及瞬态特性,可以进行温度特性、噪声特性及灵敏度等特性的分析。电路工作频段可由低频段到微波段。PSpice 的Windows版本建立了良好的人机界面,以窗口及下拉菜单的方式进行人机交流,并在书写源程序的文本文件输入方式基础上,增加了输入电路原理图的图形文件输入方式,操作直观快捷,给使用者带来极大方便。目前,在众多的计算机辅助分析与设计软件中,PSpice软件被国内外工程技术人员、专家、学者公认为是通用电路模拟程序中最优秀的软件。
应用PSpice对电路进行仿真首先就是要确定电路拓扑结构,建立起电路作业文件。本文采用了PSpice 作业输入文件的两种描述形式之一的作业图形文件,即在PSpice的Schematics 环境下建立的电路原理图文件。首先启动PSpice程序,新建一工作区,设置好文件的名称和路径,文件的后缀为.sch。此时会出现一空白的MicroSim Schematics的文件界面,即可开始绘制电路的原理图。
绘图时,根据设计好的原理图,可首先在对应的原器件库里选择出所需要的元器件,放置在Schematics 面板上。例如,在Analog.slb 库中提取电阻、电容、电感等元器件;在Source.slb 库中提取正弦电压源;在Global.slb 中提取地线等。待所有元器件提取完毕后把它们分别放在屏幕相应合适的位置上。就可以在Draw 菜单下单击Wire 项进行连线,把组件的端点按原理图连接起来。原理图绘制完成后(如图4 所示),要确保各元器件连接完好并且原理图要准确无误,否则会导致原理图无法进行仿真。
接下来就是对电路进行仿真分析了,在此之前要通过菜单Setup 项进行分析设置,制定何种分析,并设置相关参数,这也是利用图形输入进行PSpice 模拟分析的关键。它包括直流分析、交流分析、温度分析、瞬态分析等多种分析模式。在此,本课题研究单位功率因数整流电路,就是要验证电路输入电流与输入电压之间接近同相位的关系,即功率因数近似为1,也就是通过比较输入电压和输入电流随时间变化的波形的相位关系,所以在这里进行的是瞬态分析。在Setup 中选中Transient项并进行进一步的参数设置。
参数设置完成后,即可对电路进行仿真分析,通过调整电路的各项参数,可以得到一系列的波形图(图5、图6、图7 所示)。从仿真波形可以看出,直流输入侧电流波形为半周正弦波且与电压波形同相,如图5所示;交流侧电流波形为完好的正弦波,并且功率因数为1,如图6 所示;输出电压也逐渐趋于平稳,纹波系数很小,如图7 所示。
设计的关键在于各项参数的选择确定。通过输入电压与输入电流的波形对比可以看出,经过有效控制后,输入电流基本与输入电压同相,且进行了实时跟踪,输入电流波形也非常接近正弦波,使畸变问题得到了很好的解决,达到了控制的目的。通过调节给定值及负载大小都可产生相应的跟踪变化,调节参数值即可达到预期的调节结果。



4 结语
通过参数设计、仿真分析,可以看出文中所设计的高功率因数整流器,实现了功率因数近似为1,并且电流波形近似正弦波,输出电压平稳且纹波系数很小,表明了本文中单位功率因数整流电路及其控制原理的可行性。
