正点发力的工业4.0通讯技术
按照德国工业4.0的顶层设计的思路明显可见,工业4.0的基础是在工业生产价值链各个环节所发生的所有实例的全部信息,都应该通过面向应用的联网,构成信息的高可用性。信息的可用性越高,价值增值的可能性越大。这表示RAMI4.0参考模型的通信层需要确保不同工业4.0基本单元之间及时、可靠、安全的信息传输。同时,这些通信技术也必须完全支持RAMI4.0参考模型的递阶(hierarchy)维度各层级内和各层级间的通信要求。由此可以推断,相关的通信系统(包括商用的技术、网络和协议)也是工业4.0中的关键资产。为了使各种工业4.0的基本单元能进行符合工业4.0要求的端对端通信,它们也需要一个管理壳。
通信作为工业4.0的自动化系统中至关重要的子系统,其主要挑战不是通信系统的实时性能,而是把通信要求所涵盖范围的所有网络进行无缝的集成,这些网络包括从有严格确定性要求的就地控制网络,到工厂内部的运行操作管理网络,到企业生产的计划调度网络,并延伸到全球连接的跨企业的通信;以及基于网络通信的自组态和各类网络管理的集成。还有的挑战是,在生产技术的生命周期和信息技术的生命周期存在巨大差异的情况下,如何制定不同以往的升级迁移、集成和维护的策略。
当前通信在推进工业4.0发展面临的问题是,现有的工业通信技术虽然打下了良好的基础,但仍远远不能在技术和成本上满足工业4.0的要求;而正在发展中的技术如5G、NFV(网络功能虚拟化)等还有待于试验验证和推广,至少在近期内还不会在工业制造中产生实际上的影响。
尽管如此,这也没有妨碍工业4.0中的通信技术的有效发展,德国工业界正在多头推进。首先是德国工业4.0平台作为德国工业界协调推进工业4.0国策的组织机构,其下的第一工作组(负责参考架构)下设一个小组,专门针对“基于网络的通信”,为基于网络的通信解决方案未来的发展和标准化进行规划。明确基于网络通信的主要要求,评估现有的有关标准和规范,或者正在开发中的标准和规范。为了构造基于网络通信的各种场景和要求,该小组勾画了有关的推荐和参考模型,作为RAMI4.0的一个补充。其次是由DIN、DKE和VDE联合发布的工业4.0标准化路线图的第三版,专门开辟通信章节,讨论有线通信和无线通信的现状,实现工业4.0意义的通信需要在标准化方面开展的工作及建议。还有由Fraunhofer和VDMA发布专门针对中小型企业的工业4.0通信导则(基于开放平台通信统一架构OPC UA),帮助他们选择正确的方法和步骤实施工业通信的升级迁移。
用于工业4.0的基于网络的通信
用于工业4.0的基于网络的通信定义如下:为赋予两个或多个工业4.0基本单元建立通信关系的能力,用于工业4.0的基于网络的通信需要把所有有关的的技术、网络和协议都加以涵盖。工业4.0的基于网络的通信,其应用必须经由符合工业4.0的界面,使端对端的通信具备信息交换和对话的能力。网络资源的利用也可以通过非符合工业4.0的界面加以配置。
值得注意的是,在RAMI4.0内分析基于网络的通信有两个视角:1)从使用通信的视角看,出于用户数据传输功能的通信需要,在此情形下与管理壳的接口承担通信设施支持有关数据存取的组态。2)从如何实施通信的视角看,作为数据传输功能提供者的通信能力的体现,并为信息交流提供服务质量QoS,在此情形下管理壳将通信设施加以隐藏。
将基于网络通信作为工业4.0必须使用的“科目“,实际上就是通信的使用。这体现在RAMI4.0的两个维度,即生产组织及其设备按其层级递阶的维度和生命周期和价值流的维度。正如图1所示,表现为哪些科目需要通信交换数据。
为了交换数据和信息,或者为提供和使用远程设备的功能,工业4.0的基本单元必须具有通信能力。为此必须对工业4.0的基本单元规定描述应用通信要求的特性。这些特性是要传输的数据类型和长度、要求的性能、所提供的或所期望的信息/功能层之间的接口,以及基于网络的通信(串行或并行、缓冲区或FIFO先进先出、服务或协议)。这些特性是工业4.0基本单元管理壳中通信子模型的元素项。基于这些工业4.0基本单元通信子模型的特性值,可以实现适当的基于网络的通信系统。至于网络中的各种设备,并没有必要作为工业4.0的基本单元。然而,由工业4.0基本单元所提供的特性,譬如说在物联网的意义上,也可以支持涉及具有相当宽泛应用范围的基于网络的通信。

图1:基于网络的通信是RAMI4.0必须使用的科目
将基于网络的通信作为工业4.0的“目标”,实际上就是基于网络的通信必须承担工业4.0需要的通信。这体现在RAMI4.0的另一维度,即如何实现由实体资产及其功能集合映射为虚拟表达制造过程的维度。正如图2所示,在此维度中表述怎样来实施通信的目标。
基于网络的通信系统的设计、集成和生命周期管理系统,将被看作与其它资产一样,与符合工业4.0要求的工业自动化系统相关。因此,为了开发管理壳AS的内容,将按照RAMI4.0的模型的组成元素考虑。这使得网络的持久稳固的管理和应用,会按照生产过程经常变化的要求赋能。这仅仅是在基于网络通信作为工业自动化系统的一部分的场合所要求的。

图2:基于网络通信作为工业4.0必须实施的目标
如上所述在工业4.0的环境中,对于有关管理壳的问题,有两种视角观察基于网络的通信。那么就需要为通信资产也建立管理壳,以便将这两种视角所观察的问题集成起来。
在工业4.0面向服务架构的环境中,基于网络的通信的管理壳需要考虑以下先决条件:1)有关工业4.0管理壳的概念 包括描述工业4.0的基本单元特性的公用模型和有关服务质量的信息交换能力;2)工业.4.0服务架构的概念。图3示出工业4.0服务架构的概念图。图中自上而下分别是:平台管理服务、信息服务、通信服务,所有这些服务均建立在通信基础架构/资产数字化和服务参与者的基础之上。表1概括了上述的目标,给出工业4.0服务层级与自动化、ICT和通信管理壳的关系。

图3:工业4.0服务递阶层级的概念图
表1:工业4.0服务层级与自动化、ICT和通信管理壳的关系

工业4.0中基于网络的通信的模型和要求
为了能以结构化的形式确切描述RAMI4.0通信层的相关要求、功能和接口,需要把基于网络的通信的模型设计为RAMI4.0的扩展和补充。图4给出的两维模型中,一个维度是RAMI4.0中所谓的“递阶层级”及其包含的对通信的潜在要求;另一个维度是对通信的时间响应的要求。用在基于网络的通信中的不同的通信系统,在这两个维度都有描述。这些不同的通信系统的区别在于它们被用于不同的递阶层级,因而对网络有着不同的时间响应要求。图4中用圆柱体表示工业4.0基本单元,这些工业4.0基本单元之间经由特定的网络相互通信。圆柱体的高度表示所要求的数据传输率。图中处在企业间通信(Connected World)层和企业层(Enterprise)的工业4.0基本单元,使用I4.0网络3(即时间响应大于100ms的网络),它们的数据传输率的要求显然是很高的。而那些处于现场设备层(Field Device)和控制设备层(Control Device)的工业4.0基本单元,运用I4.0网络1(即时间响应小于1ms的网络),它们的数据传输率就很低。在这个模型中要点是连接不同网络的网关(图中用红色矩形表示),这种网关起到将公司内部的局域网连接到网络提供商的全球网络的作用。符合工业4.0要求的端对端的连接,就是通过网关在工业4.0网络内构成。

图4:RAMI4.0中通信层的模型
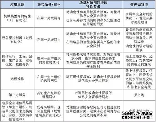
表2列举了工业4.0环境下主要的通信应用场景,包括工厂自动化FA、过程自动化PA、操作运营管理、远程操作、第三方服务以及包罗全部通信网络的网管。在典型的自动化应用中所呈现的这些场景,参照了所规定的具有基于网络通信能力的资产,如物理的或逻辑的通信网络、端对端的通信关系、任意管理壳的主体(即支持符合工业4.0通信的基本单元)、网络管理和控制系统联接等等。这些场景的特点将会在管理壳中所需要的功能中体现。
表2:工业4.0环境下主要的通信应用场景

根据这些参照场景可以归纳出对于基于网络的通信的基本要求是:信息安全、可用性和服务质量QoS。信息安全包括:1)网络和数据安全;2)信息安全的识别;3)功能信息安全(参见IEC 61784-3现场总线的功能安全)。可用性是指过程和数据适时可用的性能,以及将过程和数据进行适当运用的能力。得到授权的用户不可拒绝对信息和系统进行存取。工业4.0要求的服务质量可分为三类,即延迟要求(包括抖动),数据传输的可靠性(例如用最大的位或帧的出错率),数据传输率的要求。此外,对于无线通信系统还有在解决所用频谱的共存性问题的同时,还需满足上述QoS的参数。表3给出几种有关的服务质量要求的数量范围。为了在RAMI4.0的环境下把这些要求转换为符合工业4.0的功能,必须通过管理壳来加以表达。
表3:不同应用场合对服务质量的要求

目前通信技术与基于网络的通信要求的差距
从大的方面来看,工业4.0所需要的基于网络的通信与目前所能提供的通信技术之间还存在着明显的差距。主要表现在以下四个方面:
1)对无线联网解决方案的需求强烈——工业4.0要求生产过程不能固定在某个一成不变的场合,它必须能够适应灵活的组织生产的要求,具有足够的移动性;还要求生产工具和装备适应性更强,以及物流的组织必须满足动态而非静态的要求。较之有线通信系统来说,无线系统显然能快速突破技术和经济上的限制。未来会在工业生产中运用数量巨大的传感器和执行器,除了使用有效的无线系统,别无替代办法。如此大规模的商业应用的前景,导致蓝牙和无线局域网正在开发低成本的结构,但至今为止仅有非常有限的机制来解决抗干扰、信息安全和响应时间等问题。目前单一的无线工业解决方案局限于很少的频带,由于只能容纳数量不多的传感器和执行器,所以不可能有很好的经济效应。预计未来5至10年内5G将会在工业应用中起到巨大作用。
2)灵活而且安全质量有保证的端对端的通信——工业4.0对于端对端通信的核心要求是灵活、尽可能的安全,以及最广阔的通信质量保证范围。通常需要跨越不同的网络以及不同的网络运营商,才能完成端对端的通信,并且还要保证最佳的连续性。采用TSN技术的OPC UA(IEC 62541)显然是很好的选择,但考虑到OPC UA本质上是为解决设备与设备的联接而开发的,远不能满足工业4.0对软件与软件、复杂数据与复杂数据、人与系统等的联接性的要求,还需要有其它的联接性协议(如DDS、oneM2M、HTTP)加以完善和互补。
鉴于在端对端通信中网关起着重要作用,在工厂的局域网与广域网之间符合工业4.0要求的网关必须具有以下属性:
可组态,且具备基于应用而建立通道的安全协议;以尽可能短的时间建立联接和断开联接;提供监控和分析功能的便捷而灵活的工具;对每个应用程序进行优先级别的管理;在各个不同的网络运营商之间保证QoS参数的转化。特别是从中长期来看,与5G的联接运用网络分割和网络功能虚拟化(network function virtualization,NFV),将会大大有助于提高灵活性。
3)基于网络的通信的管理壳——要实现工业4.0参考架构模型RAMI4.0中的通信层能力的安全灵活的应用,必须在工业4.0基本单元的管理壳中表达通信基础结构的功能,这样才能通过符合工业4.0的通信执行具体应用的请求和重发。因此管理壳必须支持两种基本的用例:
工业4.0基本单元之间的端对端连接路径的请求和/或信息交换,具有完善定义的服务质量和信息安全性能,最好是不依赖于所用的特定通信协议。
对新加入的工业4.0基本单元的初始化组态(自动引导)要在第一时间获得通信基础架构管理壳的存取,最好是具有最小的预组态输入。
4)标准化的国际化问题——到目前为止在生产技术和自动化技术中用了许多不同的标准,但大都是国家标准和专业标准。工业4.0要在全球竞争中取胜,建立基于网络的通信国际化的标准是当务之急。
仅从通信技术的标准化集成的期望来看,目前用于工业4.0的解决方案,明显存在以下问题:通信装置的组态接口还无法摆脱对供应商的依赖;缺乏不依赖于通信物理介质的端对端通信的接口(这里可考虑基于意图的联网方法);缺乏共存管理的接口,尤其是对于无线网络没有共存接口。关键是需要与通信网络建立以下接口:与使用通信层资产的信息交流的接口,与监控信息交换使用状态的接口,发现符合工业4.0服务主机的接口。
基于意图联网(intent-based networking,IBN)是一项正在发展中的技术,可能是今后30年内得以广泛运用的网络技术,其核心是结合运用人工智能和机器学习,来实现网络管理的自动化,极大提高网络的可用性和灵活性,使最终用户的网络业务策略实际实现。根据Gartner的分析,基于意图的网络系统是提升网络基础设施可用性和敏捷性的中间件产品,其中包含对网络基础设施的设计、实施、运行、保障等完整生命周期的管理。
据悉,目前至少70%以上的网络还是依靠人工通过命令行接口进行管理。IBN的终极目的是建立和实现自管理网络(self-managing networks)。基于意图联网以应用为中心,聚焦于满足应用软件从网络中获得它所需要的服务。在基于意图联网中,网络配置(provisioning),或网络自动化与运行没有任何关系,它只选择网络为应用软件提供所需要的服务。源于美国的IETF互联网工程专责小组和ETSI欧洲电信标准化研究所都致力于发展这项新技术。而美国的思科已于2018年6月推出了基于意图的联网的软件平台。
通信作为工业4.0的资产
在工业4.0的环境下把通信考虑为资产,通过其管理壳在信息世界中进行表达。换言之,通信也是工业4.0的一种基本单元(见图5)。按照德国标准DIN Spec 91345,管理壳的内容是以子模型表示其特征的,那么在通信资产管理壳中的各种子模型,将包含符合工业4.0的通信的所有信息。

图5:通信作为工业4.0的一种基本单元
在图6中示出通信资产子模型细节。数据层为工业4.0的通信(数据传输以及数据格式的完善补充)提供服务,而控制层通过精细粒度(附有有关性能)的通信子模型来表达管理服务。如图6所示通信网络的网络管理系统是管理壳的可能的接口。而目前网管系统通常复杂,部分是专用的,而且与其下的网络架构和网络设备绑定,没有必要的灵活性。

图6:工业4.0基本单元中有关通信子模型的细节
今后,通信网络将从面向硬件转向面向软件。网络的功能将在统一的传输、计算和存贮的基础架构的基础上,以虚拟的方式生成,即网络功能虚拟化(Network Function Virtualization, NFV)。计算和存贮的基础架构可以由集中的或分布式数据中心(云基生产)所控制和掌握。再与软件定义联网SDN架构和功能组合起来,则有了新的机会建立灵活的通信网络,并能迈向实现实时网络和服务管理。
图7示出的方法是在通过管理壳运行网络的概念模型中,运用软件定义联网SDN的架构。图中可见,工业4.0的应用使用网络通信管理壳与SDN控制器互动,在无需了解SDN用,通信资产中的网络管理系统其下的控制层所执行的控制细节,相当于由SDN控制器承担;而数据层的任务由网络和标准的网络技术(如TSN)执行,这对应于SDN控制器与SDN的数据路径之间的增强发现。

图7:工业4.0基本单元通信子模型SDN的实现方案
如果在真实的工业4.0环境中采用SDN应用表达虚拟的RAMI4.0通信管理壳,那么实行RAMI4.0管理壳的要求必须通过信息交流和交换来实现。这就要求在未来的公共网络支持基于SDN的信息交流和交换的过程和步骤。传统的传输网络中由专门的路由器和交换机实现数据转发和网络控制。SDN通过一个单独的基于软件的SDN控制器实现网络控制功能的集中化,而路由器和交换机只负责转发,减少了转发的成本。SDN控制器可监控绝大部分网络,轻松识别最优报文路由,在网络拥堵或者部分瘫痪的情况下尤其有用。由于传统网络中的路由器和交换机的路由决策,只局限于部分网络而不是所有网络的运行情况,相比而言,SDN控制器的路由决策能力就强得多。
NFV和SDN推动了网络现代化的发展,软件化和云化则定义了网络现代化的路径。未来通信网络另一个重要的方法是网络分割(network slicing),这是5G中一个关键的概念。基于SDN和NFV的原理,可以在相同的物理基础架构下,运用网络分割的概念建立不同的逻辑网络切片。每个网络切片逻辑上都是一个自给自足的网络,每项业务都可以拥有一个独立的网络切片。例如专门的视频网络切片、IoT网络切片,或者关键通信网络切片(如工业4.0专用网络切片)等等。当然,也可以将多个相似业务放在一个网络切片上。这一体现在公共的物理网络基础架构上,运行多个虚拟且独立业务运行的逻辑网络的概念,其高效率且成本低廉的效果,将彻底改变了现行的实现方法,也使得5G更能适应网络外部环境的变化,动态调节的性能更佳。总之,5G与网络分割的组合会使业务客户与运营商在签订服务级别协议(Service Level Agreement,SLA)的前提下,享有其专有的联接性和数据处理性能,包括数据速度、通信质量、延迟、可靠性、信息安全和服务。
可以预见,工业4.0专用的网络切片将灵活地建立在工业4.0专用要求的基础上。网络分割的详细机制,包括建立网络分割存取运行范围和域,目前正在研究中。德国ZVEI(电气电子协会)已在内部新设立5G-ACIA(5G连接工业和自动化联盟,5G Alliance for Connected Industry and Automation),正在策划一个有关IMT-2020频带(5G技术)和非IMT频带(5.8 GHz ISM band)向国际电信联盟ITU-R联合体的提议,并将通过德国联邦网络代理机构German Federal Network Agency提交。看来有可能在所有共存的应用之间进行有序合作的基础上,在5G频带中专门开辟为工业自动化的专用频谱。
